Part Design Practice



Muti-pocket


두개의 스케치로 각기 다른 깊이로 구멍 뚫기 가능
스케치 두개이상 그린뒤
1번 클릭 후 > Depth 에 원하는 값 입력
순차적으로 클릭 후 수치 입력
*하지만 멀티포켓은 패턴 적용이 안됨
HOLE
중심선택
시작될 면 선택
M16 나사산 홀 뚫기

Thread depth< Hole Depth 관계를 유지해야 정상적으로 홀이 뚫림
중심이나 축을 벗어난 곳에 홀을 뚫어야 할때에는
Geometry set을 생성한 뒤 스케치를 만들어서 포인트관리를 따로 해주는 것이 좋음
- Pattern Practice
*Circular Pattern 사용

1/4부분만 스케치해서 돌리는 방법
4부분 중 한부분의 구멍을 뚫고나서 서클패턴 사용
*User Pattern 사용
Geometry set 생성해서
스케치 복사나 새로 만들어서 Point 체크하기


홀의 카운터 보를 쓸때에는 화면에 떠있는 수치를 더블클릭해서 고치는 것이 좋음


포인트를 찍어둔 스케치를 Positions에 지정하면 원하는 위치에 HOLE이나 Pocket 복사 가능
*Muti-sections Solid
Closing Point 우클릭> Replace 옮길 포인트 클릭

원은 클로징 포인트를 옮길수 없음
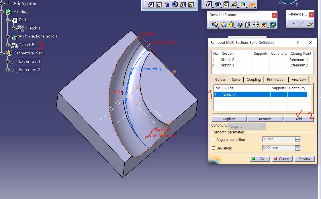
*Remove Muti-sections Solid


순차적으로 클릭 > 클로징 포인트 조절해야함
가이드가 2개 이상일 경우에는 가이드에 커서를 놓은 뒤
Add 버튼 클릭 후 다른 가이드 스케치 클릭
*만들었던 object를 Drafting으로 도면 내리기
> 10개 이상 드래프팅 연습필요
Drafting 시 Section View 만들때
섹션뷰 클릭> 기준선 그리기
금지 표시 나올때 더블클릭 한 뒤
왼쪽으로 나오면 왼쪽에서 바라본 뷰
오른쪽으로 나오면 오른쪽에서 바라본 뷰 나옴
*3D 형상 고치고 난 뒤 도면 반영하기
최상위 노드 Drawing 우클릭하면
Update Selection 클릭하면 바뀌는대로 도면에 반영됨

[CATIA] 16. Part Design
Part DesignXY 평면 / 하면YZ 정면 / 배면ZX 우측면 / 좌측면- 스케치 진행시 평평한 면이면 다 스케치 면으로 사용할 수 있음 Sketch는 항상 VH축이 존재V : 12시 방향H : 3시 방향스케치를 VH축을 맞춰줘
whooops.tistory.com
[CATIA] 17. Part Design Tools - Rib, Groove, Solid Combine
Part Design Tools파트디자인의 다양한 툴 알아보기 Pad,Pocket을 사용해서 모델링 한뒤Drafting 모듈로 도면 내리기 스케치를 시작할때 어디서부터 접근할지 생각하고 시작하는 것이 좋음대체적으
whooops.tistory.com
[CATIA] 18. Dress-up Features
Part Design Practice Dress-Up Features아이콘 모두 적용 시 우선순위 표시예외적 용도 있지만 대체적으로 우선순위 적용됨 Edge Fillet탄젠시가 들어갔을 경우 하나의 모서리만 잡고 필렛을 줬
whooops.tistory.com
'공부 및 교육 > CATIA 및 기계설계' 카테고리의 다른 글
| [CATIA] 21. Section Cut, 도각 삽입 (0) | 2024.08.08 |
|---|---|
| [CATIA] 20. Part Design & Drafting (0) | 2024.08.07 |
| [CATIA] 18. Dress-up Features (0) | 2024.08.06 |
| [CATIA] 17. Part Design Tools - Rib, Groove, Solid Combine (0) | 2024.08.02 |
| [CATIA] 16. Part Design (0) | 2024.08.01 |
댓글